Coordinated the series of functions necessary to carry out high-level requests, such as “record and store trade history for audits."
Understand the product vision, explore customer journeys, draft personas, and help to inform the product roadmap.
Collaborate closely with engineering, technology, UX research, and stakeholders to advance a shared understanding of business and user goals.
Apply user-centered design principles to develop compelling UI designs, interaction models, prototypes, and task flows.
Prioritize competing initiatives with strong focus on outcome.
Actively contribute to the improvement of existing features and workflows.
Designing software to offer a great experience to users.
Employed a primary persona to model the buyer and their goals, establishing a main reason why the person would want to use the product.

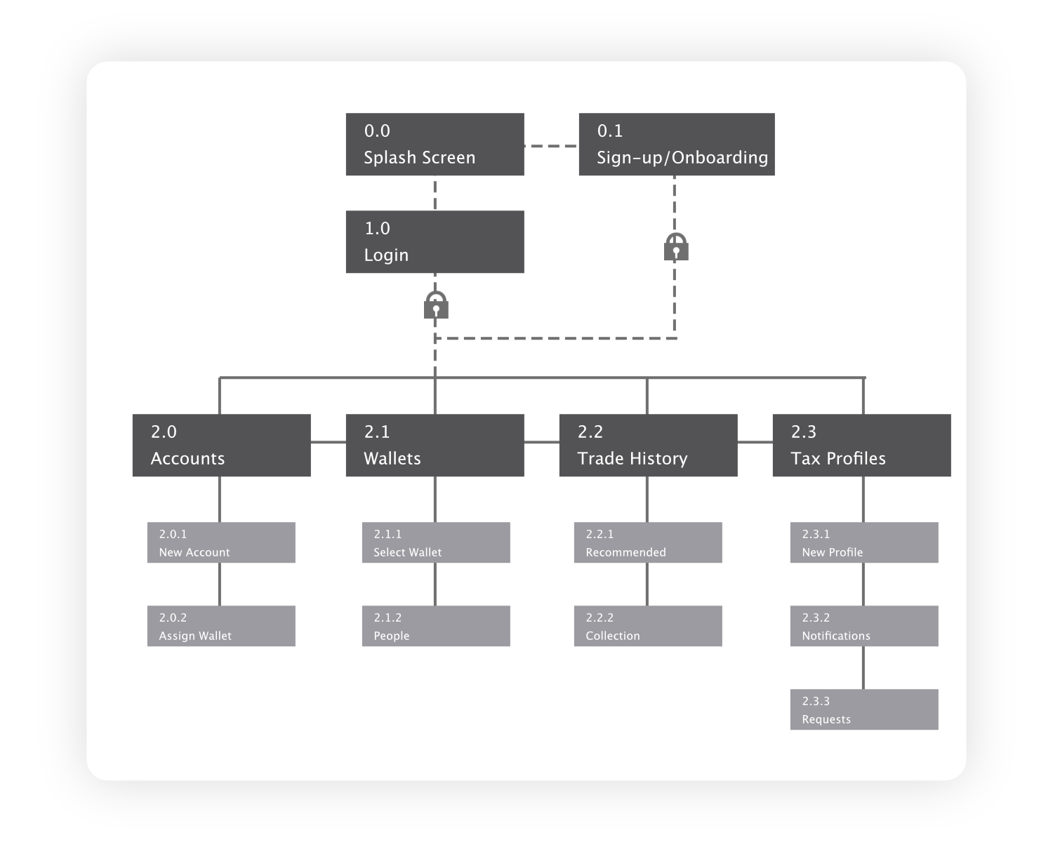
Created user flows for each UserRoute task, mapping to the user’s conversation flow in a the most flexible and intuitive way. This helped ensure that each flow was prioritized and obstacle-free. I made sure to include multiple access points, a clear start and finish and illustrated steps in sequential order.

Designing interactions for wallet-control that allow investors to navigate across platforms to buy, sell, or transfer digital assets, keep track of scattered cost basis, and manage assets from a single wallet, or connected wallets.

Designing software to offer a great experience to users.
Elevating the Anchor Digital profile through a multi-media content marketing strategy. Meticulous organization, handy drop downs, information when you need it, not when you don’t. The list goes on. Hit play to see for yourself!
Drafted the storyline, assembled design animation, and designed sound.
Weilding words to bolster a brand, build product awareness, and drive top-level engagement.
We thought holistically about the consumer and the needs of the market, bringing solutions to life with product narratives created around user personas. Content written and visually designed for organic or paid social.






Made from a five step process and a dose of creative genius , these are seriously beautiful, brand components. Plus there's that circle right in the middle. Everything about the typography and arrangement is designed to bring people into the story.
The Anchor Digital logo is designed to make people go "Oooh." We established an outstanding creative concept for the logo by developing a strong foundational framework.
VISIT SITE
